Endüstriyel Su Arıtma
Endüstriyel Atık Su Arıtma Nedir?
Endüstriyel atık su arıtma, sanayi tesislerinde üretim süreçleri sonucunda ortaya çıkan kirli suların, çevreye zarar vermeyecek seviyeye getirilmesi işlemidir. Bu atık sular; yüksek KOİ, AKM, yağ, ağır metal ve kimyasal maddeler içerebilir.
MCY Arıtma, tesisin proses yapısına uygun olarak tasarladığı endüstriyel arıtma sistemleri ile hem çevre mevzuatlarına uyumu sağlar hem de işletmelerin sürdürülebilirliğine katkı sunar.
📌 SEO ipucu: İlk paragrafta anahtar kelime geçti ✔
Endüstriyel Atık Su Arıtma Prosesleri Nelerdir?
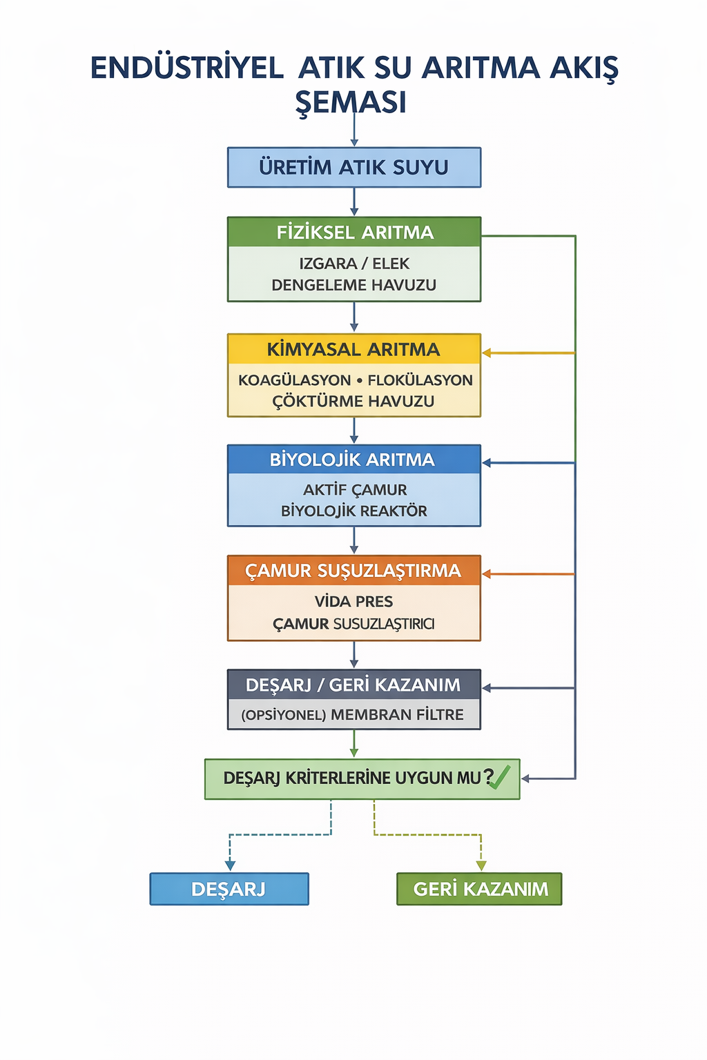
Endüstriyel arıtma sistemleri genellikle birden fazla aşamadan oluşur. Bu aşamalar atık suyun karakterine göre şekillenir.
1️⃣ Fiziksel Arıtma
Fiziksel arıtma aşamasında katı maddeler sudan ayrıştırılır. Izgara, elek ve dengeleme havuzları bu aşamada kullanılır.
2️⃣ Kimyasal Arıtma
Kimyasal arıtma, çözünmüş kirleticilerin giderilmesini sağlar. Koagülasyon ve flokülasyon prosesleri ile ağır metaller ve askıda katı maddeler çöktürülür.
3️⃣ Biyolojik Arıtma
Organik kirliliğin giderilmesi için mikroorganizmalar kullanılır. Aktif çamur sistemleri ve biyolojik reaktörler bu aşamada devreye girer.
4️⃣ Çamur Susuzlaştırma
Arıtma sonucunda oluşan çamurun hacmi düşürülerek bertaraf maliyetleri azaltılır. Vida pres ve dekantör sistemleri yaygın olarak kullanılır.